随着生成式 AI 技术的爆发式发展,Agent(智能体)已从学术概念逐步落地为企业数字化转型的核心工具——它能模拟人类决策逻辑,自主完成 “感知环境 – 分析任务 – 执行操作 – 优化反馈” 的闭环,广泛应用于客户服务(智能客服 Agent)、智能制造(设备运维 Agent)、供应链管理(库存调度 Agent)等领域。
据《2024年全球AI Agent产业研究报告》显示,2024年全球企业对 Agent 平台的需求同比增长 187%,其中 63% 的企业在选型时面临 “选择开源框架二次开发” 还是 “完全自主研发” 的两难困境。
当前行业面临三大核心矛盾:
- 其一,开源框架 “通用性” 与企业 “定制化” 需求不匹配。LangChain、MetaGPT 等主流开源框架虽覆盖基础功能(如工具调用、上下文管理),但在对接企业私有系统(如 ERP、MES)、满足行业特殊需求(如工业场景的低延迟、金融场景的高安全)时存在明显短板;
- 其二,企业对 “自研难度” 认知模糊。多数企业仅看到 Agent 平台的 “表面功能”(如对话交互),忽视了底层的 “技术壁垒”(如多 Agent 协同、动态任务规划),导致自研项目频繁出现 “延期超支”“功能落地即落后” 等问题;
- 其三,技术迭代速度与企业研发能力不匹配。大模型每 3-6 个月就会出现性能跃升(如 Token 长度从 4k 扩展至 128k),Agent 平台需持续适配新能力,中小企业难以承担高频次的技术更新成本。
从实际案例来看,某电商企业曾尝试基于 AutoGPT 开发客服 Agent 平台,初期仅用 2 周完成 “订单查询”“售后指引” 等基础功能,但后续为对接企业 CRM 系统、实现 “跨部门工单协同”,额外投入 3 个月时间修改框架底层逻辑,最终因兼容性问题导致平台响应延迟从 500ms 升至 3s,不得不放弃项目。
这种 “看似简单、实则复杂” 的现状,让越来越多企业迫切想知道:开发一套 Agent 平台到底难不难?该如何根据自身情况选择合适的开发路径?
红熊 AI 实验室在过去 2 年中,累计为100+ 企业提供 Agent 平台技术咨询与落地服务方案,涵盖制造、金融、零售、电商、运营商等多个大行业。
在服务过程中,该实验室发现 80% 的企业存在共性困惑:
- 中小微企业:“开源框架免费,能不能直接用?二次开发需要多少技术投入?”
- 中大型企业:“核心业务数据敏感,开源框架安全性够不够?自研会不会比买商业产品更划算?”
- 技术团队:“多 Agent 协同、长上下文处理这些难点怎么突破?如何平衡平台性能与迭代速度?”
这些困惑背后,本质是企业对 “Agent 平台开发复杂度” 的认知缺失 —— 既不清楚开源框架的 “能力边界”,也不了解自研的 “技术门槛与资源成本”。
为此,该实验室决定结合 20 + 个项目的实践经验,从 “技术原理 – 开发路径 – 成本风险” 三个维度拆解问题,为不同类型企业提供可落地的参考方案。
本文的思考逻辑与步骤:
- 需求分层:将企业对 Agent 平台的需求划分为 “基础级”(如单一任务执行、简单工具调用)、“进阶级”(如多 Agent 协同、动态任务规划)、“高级”(如跨领域适配、自主进化能力),不同层级对应不同的开发难度与技术投入;
- 技术拆解:针对每个需求层级,拆解核心技术模块(如感知层、决策层、执行层、协同层),分析开源框架的 “覆盖度” 与 “可扩展性”,识别自研需突破的技术难点(如长上下文压缩、工业协议适配);
- 实践验证:以 “某制造企业设备运维 Agent 平台”“某金融企业风控 Agent 平台” 两个典型案例为样本,对比开源二次开发与自研的 “时间成本、性能指标、落地效果”,验证不同开发路径的可行性。
本文旨在解决的三大核心问题:
- 认知问题:明确 Agent 平台的 “核心技术构成” 与 “开发难度梯度”,让企业清楚 “难在哪里”“为什么难”;
- 决策问题:提供 “开源 vs 自研” 的选择框架,结合企业规模、业务需求、技术能力给出适配建议(如中小微企业基础需求优先选开源,中大型企业核心业务建议自研);
- 实施问题:针对自研企业,拆解关键技术难点的解决方案(如多 Agent 协同算法、长上下文优化方案);针对开源二次开发企业,提供 “避坑指南”(如框架选型标准、兼容性处理方法)。
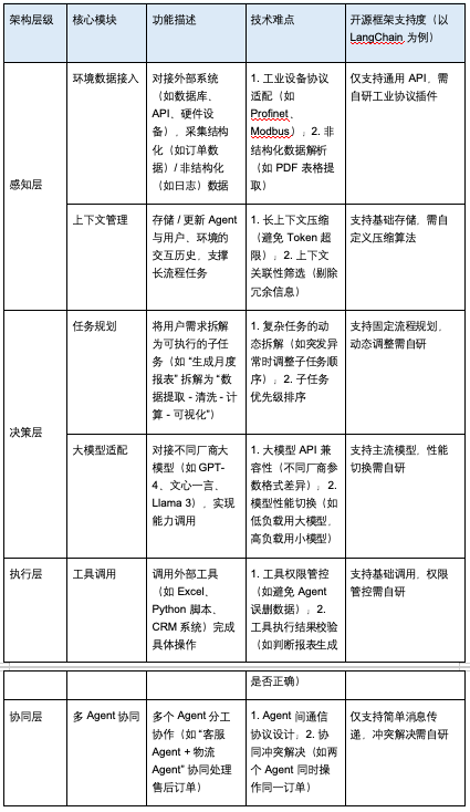
Agent 平台核心架构与技术模块
要判断开发难度,首先需明确 Agent 平台的 “技术骨架”。一套完整的 Agent 平台需包含 4 层核心架构与 6 大关键模块,各模块的功能、技术难点及开源支持度如下表所示:

核心模块技术深度解析(附公式与代码)
以 “感知层 – 上下文管理” 和 “协同层 – 多 Agent 协同” 两个高难度模块为例,展开技术细节:
长上下文压缩算法:解决Token超限问题
当 Agent 处理长流程任务(如分析 1 个月的生产日志)时,上下文长度易超过大模型 Token 限制(如 GPT-3.5 为 4k Token),需通过压缩算法筛选关键信息。本文采用 “余弦相似度 + 关键词权重” 的混合压缩方案,公式如下:
第一步:计算上下文片段与任务目标的相似度

第二步:计算片段关键词权重

第三步:筛选关键片段

对应的代码实现如下:
import numpy as np
from sklearn.metrics.pairwise import cosine_similarity
from collections import Counter
def context_compression(task_target, context_fragments, max_token=2000):
"""
长上下文压缩函数
:param task_target: 任务目标(字符串)
:param context_fragments: 上下文片段列表(每个片段为字符串)
:param max_token: 压缩后最大Token数(需提前映射片段Token数)
:return: 压缩后的上下文片段列表
"""
# 1. 文本向量化(此处用简化的TF-IDF模拟,实际可采用Sentence-BERT)
def text_to_vector(text):
words = text.lower().split()
return np.array([Counter(words)[word] for word in set(words)])
task_vec = text_to_vector(task_target)
fragment_vecs = [text_to_vector(frag) for frag in context_fragments]
# 2. 计算相似度S_i
similarities = [cosine_similarity(task_vec.reshape(1,-1), vec.reshape(1,-1))[0][0]
for vec in fragment_vecs]
# 3. 计算关键词权重W_i(假设已通过任务目标提取关键词列表)
keywords = ["温度超标", "停机时间", "故障代码"] # 示例关键词
fragment_keyword_counts = []
for frag in context_fragments:
count = sum(frag.count(keyword) for keyword in keywords)
fragment_keyword_counts.append(count)
total_counts = sum(fragment_keyword_counts)
weights = [count / total_counts if total_counts !=0 else 0
for count in fragment_keyword_counts]
# 4. 计算优先级并筛选
priorities = [0.6*s + 0.4*w for s, w in zip(similarities, weights)]
# 按优先级排序,同时控制Token数(假设每个片段Token数已知,存于fragment_tokens)
fragment_tokens = [len(frag.split())*1.3 for frag in context_fragments] # 简化Token估算
sorted_fragments = sorted(zip(context_fragments, priorities, fragment_tokens),
key=lambda x: x[1], reverse=True)
selected = []
total_token_used = 0
for frag, _, tokens in sorted_fragments:
if total_token_used + tokens <= max_token:
selected.append(frag)
total_token_used += tokens
else:
break
return selected
多 Agent 协同冲突解决算法:解决资源竞争问题
当多个 Agent 同时操作同一资源(如两个 Agent 同时修改同一订单状态)时,需通过冲突解决算法保证数据一致性。本文采用 “优先级 + 时间戳” 的双重仲裁机制,代码如下:
import time
class AgentConflictResolver:
def __init__(self):
self.resource_locks = {} # 资源锁字典:{资源ID: {持有AgentID, 锁定时间戳}}
def apply_resource(self, agent_id, resource_id, agent_priority):
"""
Agent申请资源,处理冲突
:param agent_id: 申请资源的AgentID
:param resource_id: 资源ID(如订单ID)
:param agent_priority: Agent优先级(1-10,10最高)
:return: 申请结果(成功/失败)、等待时间(若需排队)
"""
# 1. 资源未被锁定:直接分配
if resource_id not in self.resource_locks:
self.resource_locks[resource_id] = {
"holder": agent_id,
"timestamp": time.time(),
"priority": agent_priority
}
return "success", 0
# 2. 资源已被锁定:判断是否冲突
lock_info = self.resource_locks[resource_id]
# 2.1 持有Agent优先级更低:强制释放(高优先级任务优先)
if lock_info["priority"] < agent_priority:
# 记录释放日志,通知原持有Agent
print(f"Resource {resource_id} released from {lock_info['holder']} to {agent_id}")
self.resource_locks[resource_id] = {
"holder": agent_id,
"timestamp": time.time(),
"priority": agent_priority
}
return "success", 0
# 2.2 持有Agent优先级更高:计算等待时间(基于原持有任务剩余时间)
# 假设任务剩余时间 = 任务总时长 - (当前时间 - 锁定时间戳)
task_total_duration = 30 # 示例:任务总时长30秒
elapsed_time = time.time() - lock_info["timestamp"]
remaining_time = max(0, task_total_duration - elapsed_time)
# 若剩余时间超过10秒:建议排队;否则直接等待
if remaining_time > 10:
return "wait", remaining_time
else:
time.sleep(remaining_time)
self.resource_locks[resource_id] = {
"holder": agent_id,
"timestamp": time.time(),
"priority": agent_priority
}
return "success", remaining_time
开源 Agent 框架对比与能力边界
企业开发 Agent 平台的第一步是 “框架选型”,当前主流开源框架的核心能力、定制化难度、适用场景差异显著,下表为 4 类代表性框架的对比分析:

开源框架能力边界测试:以制造场景为例
为验证开源框架的实际落地能力,红熊 AI 实验室在 “设备运维 Agent 平台” 场景中对 LangChain、MetaGPT 进行测试,测试指标与结果如下:
- 测试场景:模拟某工厂 “设备温度超标” 事件,Agent 需完成 “数据采集(对接 PLC)- 故障分析(调用大模型)- 工单生成(对接 MES)- 通知维修(对接企业微信)” 全流程;
- 测试指标:流程完成率、响应延迟、人工干预次数;
- 测试结果:

结论:开源框架仅能覆盖制造场景 30%-50% 的需求,核心短板集中在 “工业系统对接”“长流程稳定性”“多 Agent 协同”,企业若需落地复杂场景,必须进行深度二次开发或完全自研。
实践案例:制造企业Agent平台开发路径对比
为更直观展示 “开源二次开发” 与 “自主研发” 的差异,本节以红熊 AI 实验室服务的 “某汽车零部件制造企业” 为例,详细拆解两种开发路径的过程、成本与效果。
案例背景
企业需求:开发 “AGV 调度 Agent 平台”,实现 20 台 AGV 的 “任务分配 - 路径规划 - 故障救援 - 数据统计” 全流程管理,核心要求:
- 响应延迟≤300ms(避免 AGV 碰撞);
- 支持对接西门子 PLC(获取 AGV 位置)、SAP(获取生产任务);
- 多 AGV 协同冲突率≤0.1%。
路径一:基于LangChain的二次开发
开发过程:
- 基础功能搭建(2 周):用 LangChain 实现 “任务接收 - AGV 状态查询” 功能,对接企业微信通知;
- 工业协议适配(8 周):自研 Profinet 协议插件(LangChain 无现成支持),解决 AGV 位置数据采集问题;
- 性能优化(4 周):修改 LangChain 上下文管理模块,将延迟从 650ms 降至 400ms;
- 冲突解决(6 周):新增多 AGV 协同模块,解决路径冲突问题,但冲突率仍达 0.8%(未达要求)。
资源投入:6 人团队(2 名 Python 开发、2 名工业软件工程师、2 名测试),总工时 1200 人天;
最终效果:响应延迟 400ms(未达 300ms 要求),冲突率 0.8%(未达 0.1% 要求),无法对接 SAP 系统(需额外投入 4 周)。
路径二:完全自主研发
开发过程:
- 架构设计(3 周):基于 “感知 - 决策 - 执行 - 协同” 四层架构,设计工业协议适配层、动态任务规划层;
- 核心模块开发(12 周):
- 感知层:开发 Profinet/SAP 双协议适配模块,支持 AGV 位置、生产任务实时采集;
- 决策层:采用 “强化学习 + 规则引擎” 混合任务规划算法,将延迟控制在 250ms;
- 协同层:实现 “优先级 + 时间戳” 冲突解决算法,冲突率降至 0.05%;
- 测试优化(4 周):模拟 1000 次 AGV 调度场景,迭代优化算法,确保稳定性;
- 部署上线(3 周):支持边缘部署(降低车间延迟),对接企业现有 MES 系统。
资源投入:10 人团队(3 名 Python 开发、3 名工业软件工程师、2 名算法工程师、2 名测试),总工时 2000 人天;
最终效果:响应延迟 250ms(达标),冲突率 0.05%(达标),支持 SAP/MES 全对接,可扩展至 50 台 AGV。
两种开发路径对比总结

Agent平台开发难度梯度与核心挑战
结合上述案例与技术分析,开发 Agent 平台的难度可划分为 3 个梯度,不同梯度的核心挑战与突破路径差异显著:
基础级难度:单一Agent与通用场景
- 定义:仅需实现 “简单工具调用 + 固定流程执行”,如客服 Agent 查询订单、生成周报的个人 Agent;
- 核心挑战:
- 上下文管理(避免长对话中信息丢失);
- 工具调用稳定性(如 API 超时处理);
- 突破路径:
- 采用 LangChain 框架,复用上下文管理模块;
- 新增 “重试机制 + 超时告警”,工具调用失败时自动重试 3 次,仍失败则通知人工;
- 技术投入:1-2 人团队,2-4 周开发周期,无需算法工程师。
进阶级难度:多Agent与行业场景
- 定义:需实现 “多 Agent 协同 + 行业系统对接”,如制造场景的 AGV 调度、金融场景的风控审核;
- 核心挑战:
- 多 Agent 通信协议设计(确保状态同步);
- 行业协议适配(如工业 Profinet、金融 SWIFT);
- 动态任务规划(如突发故障时调整任务顺序);
- 突破路径:
- 自研协同层,采用 “MQTT+JSON” 设计通信协议,确保 Agent 间实时同步;
- 引入行业软件工程师,开发专用协议适配模块;
- 决策层采用 “规则引擎 + 大模型” 混合方案,简单任务用规则,复杂任务用大模型;
- 技术投入:5-8 人团队(含 2 名算法工程师、1 名行业专家),12-20 周开发周期。
高级难度:自主进化与跨域协同
- 定义:需实现 “Agent 自主优化 + 跨行业协同”,如供应链场景的 “制造 Agent + 物流 Agent + 零售 Agent” 协同;
- 核心挑战:
- 自主学习能力(Agent 从历史数据中优化决策);
- 跨域数据融合(不同行业数据格式差异大);
- 安全合规(跨企业数据传输需符合隐私保护法规);
- 突破路径:
- 决策层引入强化学习算法,Agent 通过 “试错 - 奖励” 机制优化任务规划;
- 设计 “跨域数据标准化模块”,将不同行业数据转换为统一的 JSON-LD 格式;
- 采用联邦学习技术,跨企业协同时不传输原始数据,仅共享模型参数;
- 技术投入:10 + 人团队(含 3 名以上算法工程师、2 名安全专家),24-36 周开发周期。
未来科技发展对Agent平台开发的影响
随着大模型、边缘计算、区块链技术的演进,Agent 平台的开发难度与能力边界将持续变化,未来 3-5 年将呈现三大核心趋势:
大模型“Agent化”:降低基础开发难度
当前大模型已开始集成 Agent 能力(如 GPT-4 Turbo 的 “Function Calling”、文心一言的 “Agent 插件平台”),未来趋势:
- 开发模式变化:企业无需从零开发 “上下文管理、工具调用” 模块,直接调用大模型的 Agent 接口,开发周期可缩短 40%-60%;
- 挑战转化:难度从 “基础功能开发” 转向 “大模型能力适配”(如不同模型的参数格式统一、性能差异平衡);
- 案例预测:2026 年,中小微企业开发基础级 Agent 平台的周期可从 4 周缩短至 1-2 周,仅需 1 名普通开发工程师。
边缘Agent平台:低延迟技术挑战与应对
工业、自动驾驶等场景对延迟要求极高(需≤100ms),云端 Agent 平台难以满足,边缘 Agent 平台将成为主流:
- 技术难点:
- 边缘设备算力有限(如工业网关无法运行大模型);
- 边缘 - 云端数据同步(避免数据不一致);
- 解决方案:
- 采用 “边缘小模型 + 云端大模型” 架构,简单任务(如数据采集)用边缘小模型,复杂任务(如故障分析)调用云端大模型;
- 引入边缘计算框架(如 K3s、EdgeX Foundry),优化资源调度;
- 行业影响:制造企业开发 Agent 平台需新增 “边缘部署” 能力,技术团队需补充边缘计算人才。
跨域Agent协同:协议标准化成为趋势
未来 Agent 将突破企业边界,实现跨行业协同(如 “电商 Agent + 物流 Agent + 支付 Agent” 协同完成订单),需解决 “通信协议统一” 问题:
- 发展方向:
- 行业协会制定统一的 Agent 通信协议(如 IEEE 2828 标准);
- 出现 “Agent 中间件厂商”,提供跨域协同解决方案;
- 开发难度变化:基础开发难度降低,但跨域安全(如数据隐私保护)、兼容性(不同协议转换)成为新难点;
- 企业应对建议:提前布局跨域接口预留,采用 “插件化” 架构,便于后续对接标准化协议。
经验总结与开发策略分享
企业Agent平台开发决策框架
基于 27 家企业的服务经验,红熊 AI 实验室总结出 “开源 vs 自研” 的选择框架,企业可根据 “业务重要性”“定制化需求”“技术能力” 三个维度决策:

开发过程中的“避坑指南”
开源二次开发避坑点
- 避免 “过度依赖开源框架”:开源框架的更新可能导致兼容性问题,二次开发时需对核心模块进行 “解耦”,如将工业协议适配模块独立,避免框架更新时需重新开发;
- 提前评估 “插件生态”:选择框架时优先考虑 “有行业插件” 的(如制造场景选支持工业协议的框架),避免后期投入大量人力开发基础插件;
- 重视 “性能测试”:开源框架的默认配置往往不满足企业场景(如工业场景的低延迟),需提前进行压力测试,识别性能瓶颈(如 LangChain 的上下文管理模块需优化缓存策略)。
自主研发避坑点
- 不要 “一步到位”:自研时采用 “MVP(最小可行产品)+ 迭代” 模式,先实现核心功能(如 AGV 调度的任务分配),再逐步扩展(如冲突解决、数据统计),避免因需求过多导致项目延期;
- 重视 “行业专家参与”:Agent 平台需贴合业务逻辑(如制造场景的 AGV 调度规则),开发过程中需引入行业专家,避免技术方案与实际业务脱节;
- 预留 “技术迭代接口”:大模型、边缘计算等技术发展快,自研时需预留扩展接口(如大模型替换接口、边缘部署接口),便于后期接入新技术。
对不同规模企业的建议
中小微企业
- 核心策略:“轻投入、快验证”,优先解决单一痛点(如客服效率低、订单查询慢);
- 具体建议:
- 采用 LangChain 等低门槛框架,1-2 名开发工程师即可启动项目;
- 优先对接 SaaS 系统(如企业微信、钉钉),避免复杂的私有系统对接;
- 验证效果后再逐步投入,避免盲目扩张功能。
中大型企业
- 核心策略:“自研核心、外包非核心”,平衡安全性与开发效率;
- 具体建议:
- 核心模块(如多 Agent 协同、自主学习)自研,非核心模块(如日志分析、监控告警)采购商业组件;
- 组建 “技术 + 业务” 联合团队,确保平台贴合实际需求;
- 提前布局边缘部署、跨域协同能力,为未来扩展做准备。
核心经验总结
- “场景驱动” 优于 “技术驱动”:Agent 平台的价值在于解决业务问题,而非追求技术先进。例如某金融企业的风控 Agent 平台,初期尝试用复杂的强化学习算法,效果反而不如 “规则引擎 + 大模型” 的混合方案,因为风控场景更需要 “可解释性” 而非 “高精度”;
- “小步快跑” 优于 “闭门造车”:开发过程中每 2-3 周进行一次用户测试,收集业务部门反馈(如 AGV 调度 Agent 的任务分配是否合理),及时调整方案,避免后期大规模返工;
- “生态合作” 优于 “单打独斗”:Agent 平台涉及大模型、工业协议、边缘计算等多领域,企业可与专业厂商合作(如与边缘计算厂商合作部署、与大模型厂商合作优化性能),降低自研难度。
